이번주 알고리즘 문제는
[Maximum Number of Groups Entering a Competition]
https://leetcode.com/problems/maximum-number-of-groups-entering-a-competition/
Maximum Number of Groups Entering a Competition - LeetCode
Level up your coding skills and quickly land a job. This is the best place to expand your knowledge and get prepared for your next interview.
leetcode.com
You are given a positive integer array grades which represents the grades of students in a university. You would like to enter all these students into a competition in ordered non-empty groups, such that the ordering meets the following conditions:
- The sum of the grades of students in the ith group is less than the sum of the grades of students in the (i + 1)th group, for all groups (except the last).
- The total number of students in the ith group is less than the total number of students in the (i + 1)th group, for all groups (except the last).
Return the maximum number of groups that can be formed.
Example 1:
Input: grades = [10,6,12,7,3,5]
Output: 3
Explanation: The following is a possible way to form 3 groups of students:
- 1st group has the students with grades = [12]. Sum of grades: 12. Student count: 1
- 2nd group has the students with grades = [6,7]. Sum of grades: 6 + 7 = 13. Student count: 2
- 3rd group has the students with grades = [10,3,5]. Sum of grades: 10 + 3 + 5 = 18. Student count: 3
It can be shown that it is not possible to form more than 3 groups.
Example 2:
Input: grades = [8,8]
Output: 1
Explanation: We can only form 1 group, since forming 2 groups would lead to an equal number of students in both groups.
Constraints:
- 1 <= grades.length <= 105
- 1 <= grades[i] <= 105
[풀이 계획]
1. 오름차순으로 정렬한다.
2. N을 1부터 N+1만큼의 그룹으로 나누고 나머지를 저장하는 것을 반복한다.
3. 더 나뉘지 않으면 그룹이 나뉜 count만큼 return 시킨다.
class Solution(object):
def maximumGroups(self, grades):
N = len(grades)
CNT = 0
TOTAL = 0
"""
1. 오름차순으로 정렬한다.
2. N을 1부터 N+1만큼의 그룹으로 나누고 나머지를 저장하는 것을 반복한다.
3. 더 나뉘지 않으면 그룹이 나뉜 count만큼 return 시킨다.
"""
if N == 1:
return 1
for i in range(1, N+1) :
TOTAL += i
if TOTAL <= N:
CNT+=1
else :
return CNT
[Add Two Numbers]
https://leetcode.com/problems/add-two-numbers/
Add Two Numbers - LeetCode
Level up your coding skills and quickly land a job. This is the best place to expand your knowledge and get prepared for your next interview.
leetcode.com
난이도 : Medium
You are given two non-empty linked lists representing two non-negative integers. The digits are stored in reverse order, and each of their nodes contains a single digit. Add the two numbers and return the sum as a linked list.
You may assume the two numbers do not contain any leading zero, except the number 0 itself.
Example 1:

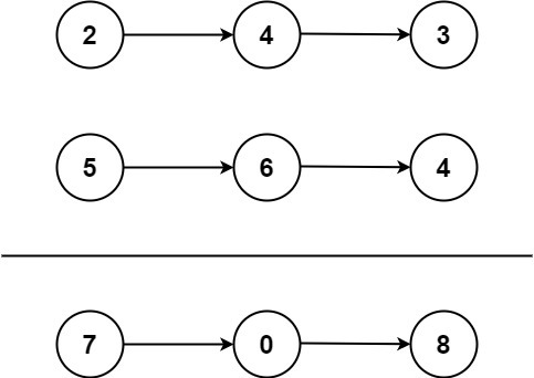
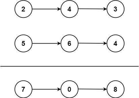
Input: l1 = [2,4,3], l2 = [5,6,4]
Output: [7,0,8]
Explanation: 342 + 465 = 807.
Example 2:
Input: l1 = [0], l2 = [0]
Output: [0]
Example 3:
Input: l1 = [9,9,9,9,9,9,9], l2 = [9,9,9,9]
Output: [8,9,9,9,0,0,0,1]
[풀이 계획]
1. 리스트에 담긴 노드들을 pop하여 끝 노드부터 변수에 담는다
2. 이때 해당 노드를 N이라 칭하면 N이 위치한 길이만큼 *10을 통해 저장하고, 다음 노드부터 기존 노드에 값을 더한다.
3. 두개의 리스트 노드를 합연산한다.
4. 합연산된 결과를 리스트로 형변환시켜 revese 시킨다.
# Definition for singly-linked list.
# class ListNode(object):
# def __init__(self, val=0, next=None):
# self.val = val
# self.next = next
class Solution(object):
def addTwoNumbers(self, l1, l2):
"""
1. 리스트에 담긴 노드들을 pop하여 끝 노드부터 변수에 담는다
2. 이때 해당 노드를 N이라 칭하면 N이 위치한 길이만큼 *10을 통해 저장하고, 다음 노드부터 기존 노드에 값을 더한다.
3. 두개의 리스트 노드를 합연산한다.
4. 합연산된 결과를 리스트로 형변환시켜 revese 시킨다.
"""
NUM1 = []
NUM2 = []
while l1 is not None:
NUM1.append(str(l1.val))
l1 = l1.next
while l2 is not None:
NUM2.append(str(l2.val))
l2 = l2.next
NUM1.reverse()
NUM2.reverse()
tempStr1 = ''.join(NUM1)
tempStr2 = ''.join(NUM2)
CAL = int(tempStr1) + int(tempStr2)
result = list(map(int,str(CAL)))
result.reverse()
#연결 리스트로 변환
head = ListNode(result[0])
tail = head
e = 1
while e < len(result):
tail.next = ListNode(result[e])
tail = tail.next
e+=1
return head'Algorithm' 카테고리의 다른 글
| [알고리즘 스터디] 9월 3주차 문제 Island Perimeter (0) | 2022.09.22 |
|---|---|
| [알고리즘 스터디] 9월 1주차 문제 4Sum, 유기농 배추 (0) | 2022.08.31 |
| [백준] 4375번 1 파이썬 초간단 문제 풀이 (0) | 2022.03.17 |
| [백준] 1476번 날짜 계산 파이썬 문제 풀이 (0) | 2022.03.16 |